住房城乡建设部、交通运输部、水利部、人力资源社会保障部于7月31日印发《造价工程师职业资格制度规定》《造价工程师职业资格考试办法》的通知(建人〔2018〕67号)。
通知明确,造价工程师分为一级造价工程师和二级造价工程师。一级造价工程师英文译为Class1 Cost Engineer,二级工程师英文译为Class2 Cost Engineer。
在通知印发之前,取得的全国建设工程造价员资格证书、公路水运工程造价人员资格证书以及水利工程造价工程师资格证书,效用不变。
专业技术人员取得一级造价工程师、二级造价工程师职业资格,可认定其具备工程师、助理工程师职称,并可作为申报高一级职称的条件。
造价工程师执业资格证书与本规定中一级造价工程师职业资格证书效用等同。
查看通知全文
要点阅读
1
造价工程师制度变革
造价工程师纳入国家职业资格目录
造价工程师分为:
一级造价工程师(英文译为:Class1 Cost Engineer)
二级造价工程师(英文译为:Class2 Cost Engineer)
2
考试相关
考试大纲与命题
一级造价工程师职业资格考试全国统一大纲、统一命题、统一组织。
二级造价工程师职业资格考试全国统一大纲,各省、自治区、直辖市自主命题并组织实施。
报考条件
一级造价工程师
凡遵守中华人民共和国新宪法、法律法规,具有良好的业务素质和道德品行,具备下列条件之一者,可以申请一级造价工程师职业资格考试:
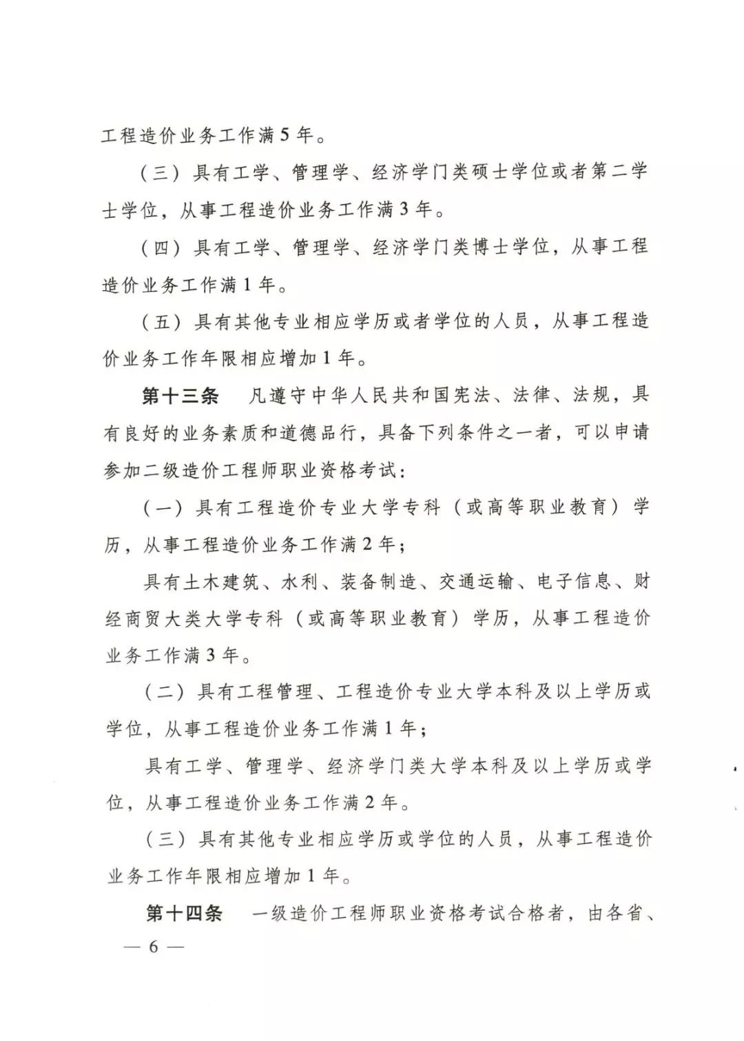
(一)具有工程造价专业大学专科(或高等职业教育)学历,从事工程造价业务工作满5年;
具有土木建筑、水利、装备制造、交通运输、电子信息、财经商贸大类大学专科(或高等职业教育)学历,从事工程造价业务工作满6年。
(二)具有通过工程教育专业评估(认证)的工程管理、工程造价专业大学本科学历或学位,从事工程造价业务工作满4年;
具有工学、管理学、经济学门类大学本科学历或学位,从事工程造价业务工作满5年。
(三)具有工学、管理学、经济学门类硕士学位或者第二学士学位,从事工程造价业务工作满3年。
(四)具有工学、管理学。经济学门类博士学位,从事工程造价业务工作满1年。
(五)具有其他专业相应学历或者学位的人员,从事工程造价业务工作年限相应增加1年。
二级造价工程师
遵守中华人民共和国新宪法、法律法规,具有良好的业务素质和道德品行,具备下列条件之一者,可以申请二级造价工程师职业资格考试:
(一)具有工程造价专业大学专科(或高等职业教育)学历,从事工程造价业务工作满2年;
具有土木建筑、水利、装备制造、交通运输、电子信息、财经商贸大类大学专科(或高等职业教育)学历,从事工程造价业务工作满3年。
(二)具有工程管理、工程造价专业大学本科及以上学历或学位,从事工程造价业务工作满1年;
具有工学、管理学、经济学门类大学本科及以上学历或学位,从事工程造价业务工作满2年。
(三)具有其他专业相应学历或学位的人员,从事工程造价业务工作年限相应增加1年。
证书印发及适用范围
一级造价工程师
证书由各省、自治区、直辖市人力资源社会保障行政主管部门颁发,在全国范围内有效。
二级造价工程师
证书由各省、自治区、直辖市人力资源社会保障行政主管部门颁发,原则上在所在行政区域内有效。各地可根据实际情况制定跨区域认可办法。
考试科目
造价工程师职业资格考试专业科目分为土木建筑、交通运输工程、水利工程和安装工程4个专业类别,考生在报名时可根据实际工作需要选择其一。
一级造价工程师
考试设《建设工程造价管理》 《建设工程计价》 《建设工程技术与计量》 《建设工程造价案例分析》4个科目。
《建设工程造价管理》 《建设工程计价》为基础科目
《建设工程技术与计量》 《建设工程造价案例分析》为专业科目。
二级造价工程师
考试设《建设工程造价管理基础知识》 《建设工程计量与计价实务》2个科目。
《建设工程造价管理基础知识》为基础科目
《建设工程计量与计价实务》为专业科目。
有效周期
一级造价工程师
考试成绩实行4年为一个周期的滚动管理办法
在连续的4个考试年度内通过全部考试科目,方可取得一级造价工程师职业资格证书。
二级造价工程师
考试成绩实行2年为一个周期的滚动管理办法
参加全部2个科目考试的人员必须在连续的2个考试年度内通过全部科目,方可取得二级造价工程师职业资格证书。
基础科目免考条件
一级造价工程师
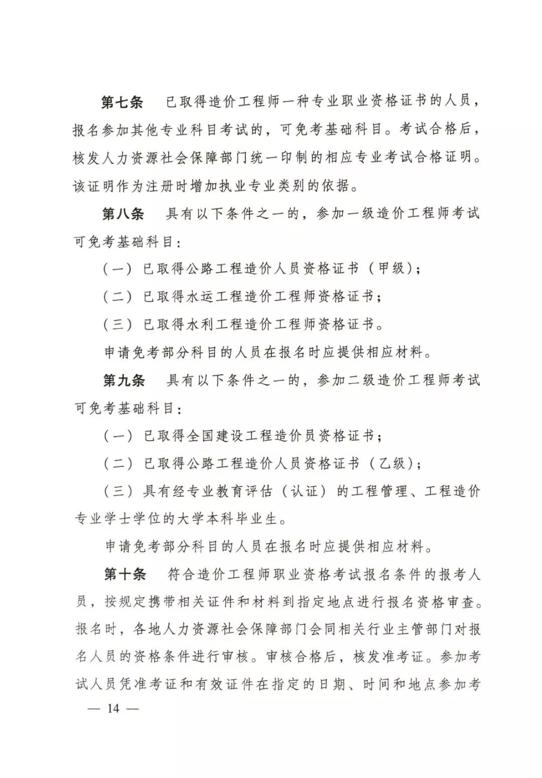
已取得造价工程师一种专业职业资格证书的人员,报名参加其他专业科目考试的,可免考基础科目。
具有以下条件之一的,参加一级造价工程师考试可免考基础科目:
(一)已取得公路工程造价人员资格证书(甲级);
(二)已取得水运工程造价工程师资格证书;
(三)已取得水利工程造价工程师资格证书。
二级造价工程师
具有以下条件之一的,参加二级造价工程师考试可免考基础科目:
(一)已取得全国建设工程造价员资格证书;
(二)已取得公路工程造价人员资格证书(乙级);
(三)具有经专业教育评估(认证)的工程管理、工程造价专业学士学位的大学本科毕业生。
考试频次
一级造价工程师职业资格考试每年一次。
二级造价工程师职业资格考试每年不少于一次,具体考试日期由各地确定。
3
造价工程师注册
国家对造价工程师职业资格实行执业注册管理制度。取得造价工程师职业资格证书且从事工程造价相关工作的人员,经注册方可以造价工程师名义执业。
注册管理
一级造价工程师
住房城乡建设部、交通运输部、水利部分别负责一级造价工程师注册及相关工作。
经批准注册的申请人,由住房城乡建设部、交通运输部、水利部核发《中华人民共和国一级造价工程师注册证》(或电子证书)。
二级造价工程师
各省、自治区、直辖市住房城乡建设、交通运输、水利行政主管部门按专业类别分别负责二级造价工程师注册及相关工作。
经批准注册的申请人,由各省、自治区、直辖市住房城乡建设、交通运输、水利行政主管部门核发《中华人民共和国二级造价工程师注册证》(或电子证书)。
印章
造价工程师执业时应持注册证书和执业印章。
注册证书、执业印章样式以及注册证书编号规则由住房城乡建设部会同交通运输部、水利部统一制定。
执业印章由注册造价工程师按照统一规定自行制作。
4
造价工程师执业
诚信体系建设
住房城乡建设部、交通运输部、水利部共同建立健全造价工程师执业诚信体系,制定相关规章制度或从业标准规范,并指导监督信用评价工作。
违规行为
造价工程师不得同时受聘于两个或两个以上单位执业不得允许他人以本人名义执业,严禁“证书挂靠”。
执业范围
一级造价工程师
一级造价工程师的执业范围包括建设项目全过程的工程造价管理与咨询等,具体工作内容:
(一)项目建议书、可行性研究投资估算与审核,项目评价造价分析;
(二)建设工程设计概算、施工预算编制和审核;
(三)建设工程招标文件工程量和造价的编制与审核;
(四)建设工程合同价款、结算价款、竣工决算价款的编制与管理;
(五)建设工程审计、仲裁、诉讼、保险中的造价鉴定,工程造价纠纷调解;
(六)建设工程计价依据、造价指标的编制与管理;
(七)与工程造价管理有关的其他事项。
二级造价工程师
二级造价工程师主要协助一级造价工程师开展相关工作,可独立开展以下具体工作:
(一)建设工程工料分析、计划、组织与成本管理,施工图预算、设计概算编制;
(二)建设工程量清单、最高投标限价、投标报价编制;
(三)建设工程合同价款、结算价款和竣工决算价款的编制。
其他执业相关
造价工程师应在本人工程造价咨询成果文件上签章,并承担相应责任。
工程造价咨询成果文件应由一级造价工程师审核并加盖执业印章。
对出具虚假工程造价咨询成果文件或者有重大工作过失的造价工程师,不再予以注册,造成损失的依法追究其责任。
取得造价工程师注册证书的人员,应当按照国家专业技术人员继续教育的有关规定接受继续教育,更新专业知识,提高业务水平。
5
其他事项
原证书效用
本规定印发之前取得的全国建设工程造价员资格证书、公路水运工程造价人员资格证书以及水利工程造价工程师资格证书,效用不变。
职称申报
专业技术人员取得一级造价工程师、二级造价工程师职业资格,可认定其具备工程师、助理工程师职称,并可作为申报高一级职称的条件。
效用等同
造价工程师执业资格证书与一级造价工程师职业资格证书效用等同。

